胖东来称收费2万只为促进交流 限量参观提升稀缺感
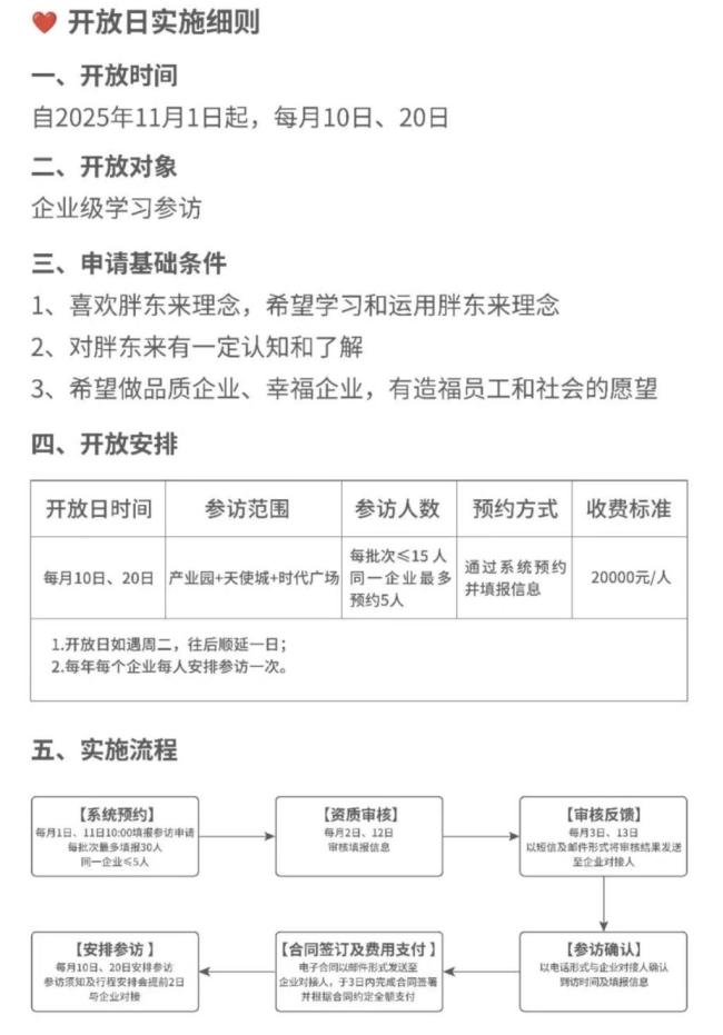
胖东来商贸集团表示,其价值在于传播先进的文化理念、生活理念和科学的管理方法,通过企业的样板,让更多人懂得如何健康科学地做企业,如何轻松幸福地生活 。从2025年11月1日起,每月10日和20日,胖东来将对外开放,接待企业级学习参观 。参访范围包括“产业园+天使城+时代广场”,申请基础条件包括希望做品质企业、幸福企业,有造福员工和社会的愿望 。每批次参与人数不超过15人,同一企业最多预约五人,每人收费两万元 。每年每个企业每人可安排参访一次 。预约方式为通过系统预约并填报信息,胖东来方面将对报名企业进行资质审核 。

按照实施细则,每月最多30人能到访胖东来进行“企业级参观” 。但细则中未透露更多详情,例如是否有机会与高管交流、时长多久等 。

有网友评论称,胖东来的这一举措像是饥饿营销,限量供应提升了稀缺感 , 反而让客人更想抢着买单 。

许昌市胖东来商贸集团有限公司是一家综合型零售企业 , 创建于1995年3月 。目前在许昌、新乡两地共有13家门店,涵盖超市、百货、电器、服饰、餐饮等多个业态 。截至2025年1月,公司拥有约8300名员工,共安排就业人数约18000人 。2024年销售总金额近170亿元,纳税金额6亿多元,利润8亿多元,员工平均月收入9000元 。截至10月19日,胖东来集团10月累计销售达15.16亿元,今年以来累计销售188.66亿元 。
10月14日,胖东来创始人于东来在个人账号分享了在2025中国超市调改大会上的演讲内容 。他提到,做企业要有社会责任 , 不是只满足自己家族的私利,而是要落实到员工的幸福上 。企业不要盲目扩张,目前胖东来没有贷款,账上有41亿元资金 。
近年来,胖东来超市因对员工的关怀以及对顾客的贴心服务而备受赞誉,被誉为“超市界的天花板” 。不少业内人士指出,胖东来的模式对零售行业后续发展起到了很好的借鉴作用 。为了适应零售市场的变化 , 去年以来,包括永辉超市、中百集团以及步步高等多家上市公司主动向胖东来学习,积极转型、调整 。资本市场也因看好“胖东来模式”,推动上述“胖东来概念股”多次涨停 。
在2024年的一场直播中,于东来指出,做一个快乐的企业家 , 要乐在其中 , 潇洒、浪漫、富有热情,还要懂得成就他人 。胖东来希望培养员工有美丽的心灵,有轻松的生活状态 , 懂得不是为了生存而努力,而是为了享受美好的生命 。同时,企业也应该给到员工合理的回报 , 才能更健康地运行 。
- 东北网友拍下燕子滞留没南飞,目击者称已死挺多了 气温骤降致悲剧
- 日本男子强奸亲女儿8年,被她揭发判8年刑!辩称女儿“也有兴趣”!
- 特朗普称中美将达成贸易协议,中美元首未必见面 外交部回应元首外交引领作用
- 分析师称黄金长期牛市尚未结束 短期调整不改长期趋势
- 女子称被部门经理扇耳光抹辣椒油 职场冲突升级
- 欧方称将与中方举行会谈讨论稀土出口管制问题,外交部回应 中欧应坚持对话协商
- 被曝自称有“纳粹性格特征” 美国一右翼人士放弃任职提名 共和党内部反对
- 于东来3小时经验分享收50万贵不贵 争议后开放免费学习
- 特朗普称预计将与中国达成贸易协议,中方回应 元首外交引领关系
- 泽连斯基称已准备好结束乌克兰危机 寻求外交解决途径
